欢迎访问广州华商学院人事处网站!
服务热线:
400-888-8888
广州华商学院人事处 | 教师发展中心 | 党委教师工作部
HuashangCollege Human Resources Department
首页
部门简介
部门简介
现任领导
科室设置
新闻动态
通知公告
工作动态
人才招聘
高层次人才招聘
专任教师招聘
行政教辅招聘
求职指南
师资建设
师德师风
高层次人才
优秀教师
制度政策
人事制度
人才引进
办事指南
以人为本 服务师生 凝心聚力 共谋发展
首页
>>
办事指南
>> 正文
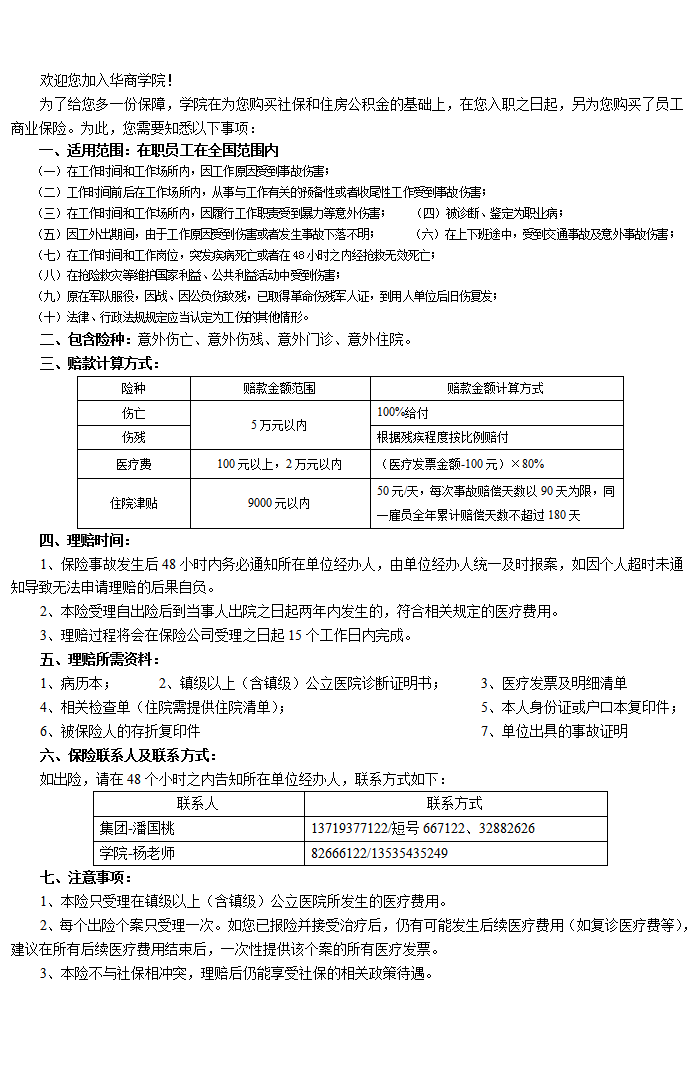
社会保险
商业保险员工需知
发布时间:2019年10月25日 11:41